近日,浙江一批事业单位发布招聘公告,有需要的小伙伴看过来,有没有适合你的岗位↓↓
本次招聘事业编制教师34名。

网络报名。报名时间:3月6日上午9时-3月12日中午12时。
应聘人员可通过以下方式报名:
方式一:登录杭州市钱塘区教育局教师招聘平台:http://qtqjyjzp.ehrel.com/apply/index.action;
方式二:下载“钱塘发布”APP,进入“服务”版块,点击“钱塘教育招聘”。请于报名时间内进入端口,根据招聘单位要求和个人实际情况填报个人简历并扫描上传报名所需材料。

0571-89536166
0571-89536132
宁波市医疗中心李惠利医院(宁波大学附属李惠利医院)是一家三级甲等综合性医院,单位性质为公益二类、经费预算形式为部分财政补助事业单位。
宁波市中医院是一家三级甲等中医医院,单位性质为公益二类、经费预算形式为部分财政补助事业单位。
宁波大学附属康宁医院是一家三级甲等专科医院,单位性质为公益二类、经费预算形式为部分财政补助事业单位。
宁波市疾病预防控制中心是宁波市卫生健康委直属单位,单位性质为公益一类、经费预算形式为财政全额补助事业单位。
本次公开招聘事业编制工作人员31名。

网上报名。报名时间:3月26日9:00至3月28日14:00。
报考人员在规定时间内登录宁波市考试网上报名系统(https://bmxt.nbhr.org.cn/),选择进入“2026年宁波市卫生健康委员会直属事业单位公开招聘工作人员”,查询资格审核结果。通过资格审核人员,在规定时间内进行缴费确认,并查询是否完成。
宁波市医疗中心李惠利医院,联系电话:0574-87018514,联系人:陈老师
宁波市中医院,联系电话:0574-87089011,联系人:梁老师
宁波大学附属康宁医院,联系电话:0574-26302512,联系人:姜老师
宁波市疾病预防控制中心,联系电话:0574-87255163,联系人:杨老师
本次公开招聘事业编制工作人员21名。

网络报名。时间:3月11日起至3月16日
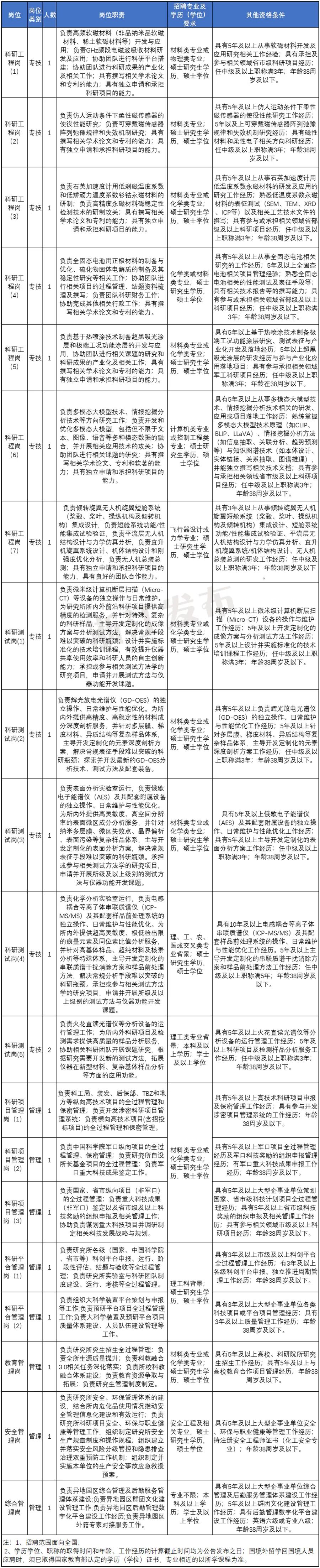
应聘所需提交材料:《中国科学院宁波材料所应聘人员登记表》;身份证,已取得的学位、学历证书、专业技术任职资格证书扫描件;科研工作业绩等相关材料扫描件;单位出具的从事有关要求的工作经历证明扫描件和劳动合同或企(事)业社保缴费凭据扫描件;其它资格证明相关材料。
报名方法:以上材料以压缩包的形式发至zhaopin@nimte.ac.cn的邮箱,压缩包和邮件标题均须以“应聘单位+应聘岗位+姓名”命名。
0574-86688065 邱老师
本次公开招聘高层次人才47名。

网络报名。时间:公告发布之日起至12月底。
报名办法:登录中国科学院宁波材料技术与工程研究所网站下载填写相应的附件,发送至招聘负责人员,邮件主题请标明“应聘岗位+姓名”。
0574-86685112 张老师
本次面向社会公开招聘事业编制卫生技术人员13名。

现场报名。每人限报一个岗位。报名人数不足开考比例1:3的岗位,将相应核减或取消招考计划。
报名时间:3月15日一天(8:30-16:00,中午不休息)。
报名地点:嘉兴海盐县公共卫生中心(武原街道中兴路9号)一楼会议室。
0573-86865106
本次计划招聘共86人。



网上报名和现场报名,网上报名后仍需参加现场资格审查,现场报名的同步开展现场资格审查。
报名时间:3月-8月间
报名者需提交以下必备材料(材料不完整的视为无效报名):《2026年衢州市市直卫生健康单位“引才聚智‘医’起向未来”医疗卫生人才招聘报名表》;①身份证;②学历学位证书(2026年应届普通高校毕业生凭学校核发的就业推荐表和就业协议书,因学校原因或单位签约盖章等原因无法提供就业协议书的,由本人提供书面说明;留学人员提供毕业证书及教育部留学服务中心国(境)外学历学位认证书或相关在读证明材料);③本科、研究生学历的《教育部学籍在线验证报告》或《教育部学历证书电子注册备案表》;能反映个人学术科研水平、工作业绩、学业成绩等的相关材料;岗位所需的其他材料,如:专业技术任职资格证书、执业资格证书,相关工作经历证明,委培生须提供委托培养单位同意报考的证明等。
以上材料,请考生将材料原件的扫描件压缩为一个文件(以“岗位名称+姓名”命名)后上传(上传路径参考具体场次招聘公告),现场报名和现场资格审查需要携带报名材料原件和复印件。

衢州市技师学院为衢州市人民政府直属的公益二类事业单位。
本次招引6个岗位6人。岗位名称、需求人数及具体要求如下:
博士研究生(4个岗位共4人)

高技能人才(2个岗位共2人)

现场报名、网上报名或两者相结合的方式。本次招聘岗位报名截止时间为12月31日。
应聘人员可自学校招聘公告发布之日起按照公告要求,向学校投递应聘简历及主要佐证材料(现场报名地址:浙江省衢州市柯城区智慧新城钱江大道1号衢州市技师学院组织人事部6-603;报名邮箱:qzjszp0570@163.com)。
0570-3359568 蒋老师
0570-8768160 饶老师
本次公开招聘各岗位共85人。


“公开招聘计划一”(指招聘博士或高级职称的80个岗位)2026年全年实施。自公告发布之日起7个工作日后,由各二级学院根据各岗位报名情况,不定期组织考试(考核),不受最低开考比例限制。
应聘“公开招聘计划一”岗位者请提交详细个人简历及相关成果证明材料,并注明应聘二级学院及学科(专业)岗位或高研院及相应研究所名称,并将材料发送到rsc@tzc.edu.cn邮箱。
“公开招聘计划二”(指招聘硕士研究生的5个岗位)将增加笔试及面试环节,开考比例为1:3,若报考且通过资格审查人数达不到招聘计划数3倍的岗位,将核减或取消计划数。
应聘“公开招聘计划二”岗位者需在7月31日前取得硕士学历、学位证书。羽毛球、篮球、足球国家一级运动员证书可以通过国家体育总局官网查询,否则不予录用。
报名时间:3月9日-4月7日
报名系统网址:http://qssy.zjks.com/tyzpwb/
本次公开招聘卫技人员49名。

网上报名。报名时间:3月9日9:00至3月15日16:00。
报名网址:http://qssy.zjks.com(浙江省通用招聘网报平台)
本次公开招聘卫技人员11名。

网络报名。报名时间:3月6日9时至3月12日17时。
报名系统网址:http://qssy.zjks.com(浙江省通用招聘网报平台)。
请报考人员仔细阅读诚信承诺书,按岗位要求和网上报名系统提示,如实、准确、完整地填写有关信息,上传使用官方网站提供的“照片审核处理工具”处理后的本人近期照片。
0576-84120979
0576-84120986
丽水市人民医院是丽水市直公益二类事业单位,人员实行岗位聘用制。
本次计划引进高层次卫技人才24名。

报名时间:岗位1自公告发布之日起至12月31日16:00止,报考人员可在报名时咨询并明确具体科室岗位。岗位2-12自公告发布之日起至3月22日16:00止。
网上报名:登录丽医招聘系统(http://rczp.ls-hospital.com/)或在丽水市人民医院微信公众号“首页—综合服务—人才招聘”界面注册并填写相关信息进行报名,每人限报一个岗位。
现场报名:携带报考所需材料至丽水市人民医院组织人事处(丽水市莲都区丽阳街1188号6号楼10楼1025办公室)进行现场报名。
0578-2780031(丽水市人民医院组织人事处)
精彩评论( 0 )