省委教育工作领导小组秘书组近日发布《关于印发2026年中小学社会事务进校园白名单的通知》,将6项社会事务纳入2026年全省白名单。同时,公布举报热线电话和邮箱,受理相关违规线索举报投诉。

如发现社会事务进校园违规问题
可通过以下方式
向学校所在地教育行政部门
或上级教育行政部门举报
↓↓

此前,省委教育工作领导小组秘书组印发《浙江省中小学社会事务进校园管理办法(试行)》,明确四条准入原则、七类禁入情形,实行备案审批和白名单制,严控活动总量与频次,切实减轻中小学校和师生负担。
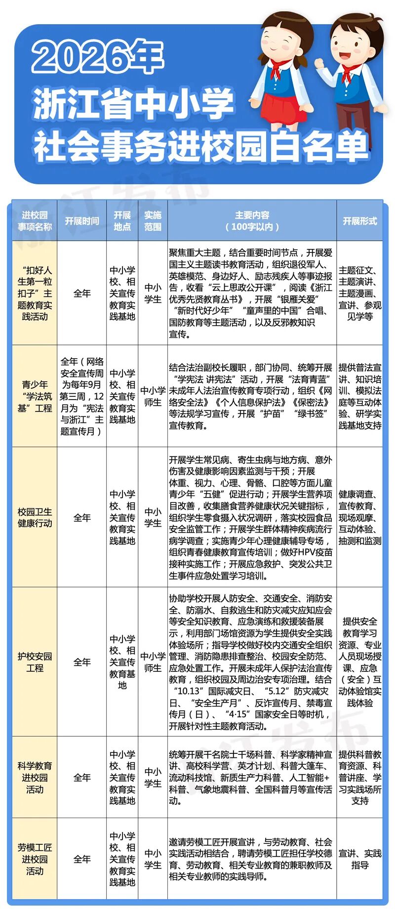
浙江公布2026年中小学社会事务进校园白名单
省委教育工作领导小组秘书组近日发布《关于印发2026年中小学社会事务进校园白名单的通知》,将6项社会事务纳入2026年全省白名单。同时,公布举报热线电话和邮箱,受理相关违规线索举报投诉。

如发现社会事务进校园违规问题
可通过以下方式
向学校所在地教育行政部门
或上级教育行政部门举报
↓↓

此前,省委教育工作领导小组秘书组印发《浙江省中小学社会事务进校园管理办法(试行)》,明确四条准入原则、七类禁入情形,实行备案审批和白名单制,严控活动总量与频次,切实减轻中小学校和师生负担。
热力
热力
精彩评论( 0 )