浙江各设区市春假时间
已于近期公布↓↓

杭州市
上城区、拱墅区、西湖区、滨江区、钱塘区、萧山区、余杭区、临平区、富阳区、临安区:4月28日至30日
桐庐县:4月29日至30日,5月6日
淳安县、建德市:4月2日至3日,4月7日
宁波市
4月28日至30日
温州市
4月29日至30日,5月6日
湖州市
4月29日至30日,5月6日
嘉兴市
4月28日至30日
绍兴市
4月1日至3日
诸暨市:4月2日至3日,4月7日
金华市
4月2日至3日,4月7日
衢州市
4月28日至30日
舟山市
5月6日至8日
台州市
4月28日至30日
丽水市
4月29日至30日,5月6日
注:具体假期安排以各地教育局通知为准,可向当地教育局了解。
中小学的春假与清明假期
或“五一”假期连在一起
这样的小长假
怎能不来浙江各地玩一下呢
这些针对中小学生
免费开放的景区
赶紧收藏
杭州·千岛湖景区
优惠细则:
18周岁(不含)以下青少年及儿童景区交通推出7折优惠,配套千岛湖景区免门票政策;需凭本人身份证、户口簿等有效证件。
优惠时间:
2026年4月1日至5月30日(具体以各地春假时间为准)
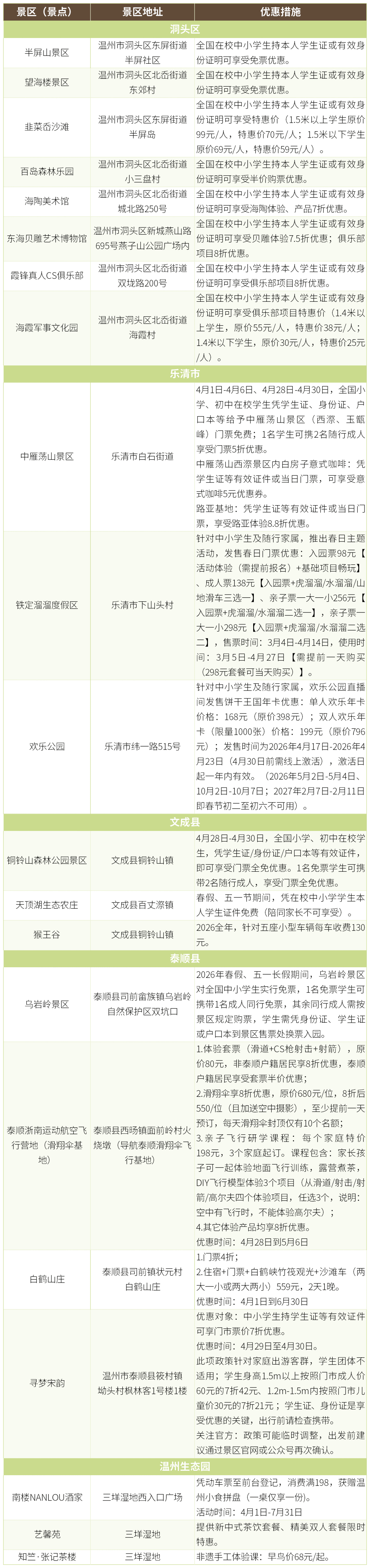
温州·雁荡山景区
优惠景区:
灵峰日景、灵峰夜景、大龙湫景区、灵岩景区、方洞景区、三折瀑景区、雁湖景区、羊角洞景区、显胜门景区
优惠细则:
学生免票:全国小学、初中在校学生,凭学生证/身份证/户口本等有效证件,即可享受门票全免。
家长福利:1名免票学生可携带2名随行成人,享受门票五折优惠。
优惠时间:
2026年4月1日-4月6日(清明小长假适配)
2026年4月28日-4月30日(五一前夕错峰游)
温州·楠溪江
优惠细则:
石桅岩景区:学生免费,2名家长享受景区门票五折优惠;
龙湾潭景区:学生免费,同行1名家长门票免费;
丽水街、芙蓉古村、苍坡古村、石门台:学生免费,随行2名家长可享五折优惠。
优惠时间:
2026年4月-5月(具体以各地春假时间为准)
温州·刘伯温故里
优惠细则:
全国小学、初中在校学生,凭学生证、身份证、户口本等有效证件,即可享受百丈漈景区首道门票免费优惠,1名免票学生可携带2名随行成人,享受景区首道门票免费优惠。
刘基庙景区全年免费游览,每日前100名成功背诵《卖柑者言》的游客即可获赠精美文创产品一份(每人仅限领取一次)。
优惠时间:
2026年4月28日-30日



湖州安吉春假优惠景区清单

嘉兴·濮院时尚古镇
优惠细则:
全国小学、初中在读学生(凭学生证、学籍证明等有效凭证)或全国16周岁以下儿童(凭身份证、户口本等年龄证明)可享受景区学生春假免票(需监护人陪同)。
优惠时间:
2026年4月1日-5月8日
嘉兴·盐官古城-潮乐之城
优惠细则:
每天免门票限量人数为5000人,优惠对象为全国小学、初中在读学生及16周岁以下儿童,游客须提前一天实名预约,提供学生证、学籍证明或身份证、户口本等有效证明。
学生进景区时,至少需一名监护人陪同,每名监护人最多可陪同两名免票学生。
优惠时间:
2026年4月1日-5月8日

台州·神仙居景区
优惠细则:
全国中小学生可享神仙居首道门票和南天顶玻璃观景台门票免费(活动期间每人仅限享受一次);神仙居攀越丛林项目门票买一送一。
优惠时间:
2026年4月1日至3日、4月7日、4月28日至30日、5月6日至8日
台州·天台山景区
优惠细则:
凭本人学生证享国清景区、石梁飞瀑景区门票免费。适用对象为放春假的小学、初中阶段在校学生(2010年8月31日之后至2019年9月1日之前出生) 。请携带好学生证或相关身份证明(如身份证、社保卡等),以便景区核验。
优惠时间:
2026年4月1日、2日、3日、7日(共4天)
丽水春假优惠景区清单

精彩评论( 0 )